您好!欢迎访问宁夏中广泰电力工程有限公司网站! 返回首页 | 设为首页 | 加入收藏 | 联系我们
宁夏中广泰电力工程有限公司logo
新闻中心
 
 
公司动态 您的位置:首页 >> 新闻中心  >> 公司动态  

3月光伏行业的国家政策和地方平价上网政策

  发表时间:2019年03月25日  点击数:1204 次

  进入3月份,“两会时间”牵动了国人的心。政府工作报告里的诸多政策,比如大规模减税,制造业等行业税率由16%降至13%,加快风、光、水电消纳等政策,给光伏行业带来重大利好信息。

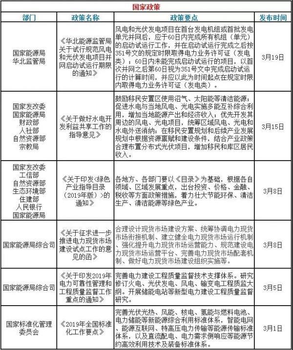
  除了国家的大政方针,下面能环宝梳理了光伏行业的国家政策,以及地方的平价上网政策,速看!

  国家政策

  3月19日,国家能源局发布《2018年光伏发电统计信息》。截至2018年底,全国光伏发电装机达到1.74亿千瓦,较上年新增4426万千瓦,同比增长34%。其中,分布式光伏5061万千瓦,较上年新增2096万千瓦,同比增长71%。

  全国光伏发电弃光电量54.9亿千瓦时,同比减少18.0亿千瓦时;弃光率3%,同比下降2.8个百分点,实现弃光电量和弃光率“双降”。

  业内盼望已久的2019年光伏新政仍然未能出台。国家发改委价格司于中旬再次召开会议,就2019年的光伏电价政策征求企业意见。据了解,此次电价方案与2月时的征求意见稿有一定变化,且参会企业对新方案有较多的意见。若新一轮的意见征求后推翻原定策略,正式政策的出台则还需要等待更长时间。

  

 

       地方平价上网政策

  响应国家关于平价上网有关工作的通知,各省的平价上网工作正在紧锣密鼓地开展中。继上月山西、陕西等省份启动平价上网试点上报工作之外,本月广东、安徽、江苏、河北相继出台申报通知,最晚上报时间为3月20日-3月底,具体可在下述政策表格中查询。

  各省份在申报通知中也提出差异化要求。以河北为例,纳入平价上网试点计划的项目,不得重复申报后续有补贴的计划;所有申报项目应于2020年6月底建成投产。逾期未投产项目,视为自动放弃,备案文件自动失效。而辽宁则要求,提出申请纳入平价上网试点计划的项目,一年内不得再申请参与电价补贴项目竞争。

  

上一条: 光伏新政有望本月揭晓:限定总补贴额 全国排队分配
下一条: 30亿光伏补贴促变革
Copyright © 宁夏中广泰电力工程有限公司版权所有 宁ICP备17002326号 网站设计制作:银川天脉网络有限公司

宁公网安备 64010402000844号